2022年11月18日星期五

好消息!今后违规店铺有了抢救机会!

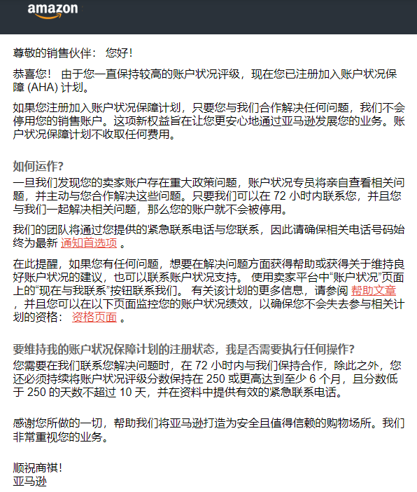
今天,应该有很多卖家都收到了如下一封邮件。由于店铺一直保持较高的账户状况评级,现在已注册加入账户状况保障(AHA)计划。

如果卖家注册加入账户状况保障计划,只要卖家能亚马逊合作解决任何问题,亚马逊将不会停用卖家的销售账户。这项新权益旨在让卖家更安心地通过亚马逊发展业务。账户状况保障计划不收取任何费用。

一旦亚马逊发现卖家账户存在重大政策问题,账户状况专员将亲自查看相关问题,并主动与卖家合作解决这些问题。只要账户状况专员可以在72小时内联系原文转载:http://fashion.shaoqun.com/a/1194384.html


波兰旅游:https://www.30bags.com/abroad/bolan.html
eBay更新海外仓服务标准政策 / 亚马逊、Facebook等搁置在印投资计划:https://www.ikjzd.com/articles/94405
德国电视台呼吁学习中国快递,观众坐不住了 ......:https://www.ikjzd.com/articles/94406
跨境新手选择Shopee的7大理由!:https://www.ikjzd.com/articles/94408
速卖通新店不出单怎么办?问题在商品发布?:https://www.ikjzd.com/articles/94413
震惊爆料,行业大咖会长不要脸?旗下公司公开狂跟数百卖家品牌!:https://www.ikjzd.com/articles/94414
邮件还是称王?消费者最希望与卖家沟通的渠道出炉!:https://www.ikjzd.com/articles/95475
刘小东:https://m.ikjzd.com/w/1853
alipay:https://m.ikjzd.com/w/3302
倒计时1天!黑五网一旺季大促,亚马逊库存常见问题解答!:https://www.ikjzd.com/articles/1593170961792462849
中国空间站助力中国光伏占领欧洲?:https://www.ikjzd.com/articles/1593087226246160385

没有评论:

发表评论